深夜福利导航,深夜福利免费,深夜AV福利,成人深夜福利APP



變頻器開機運行怎麽防止IGBT炸機

時間:2022-04-14    作者:深夜福利导航變頻    點擊:

        大家都知道,IGBT單管相當的脆弱,同樣電流容量的IGBT單管,比同樣電流容量的MOSFET脆弱多了,也就是說,在變頻器H橋裏頭,MOSFET上去沒有問題,但是IGBT上去,可能開機帶載就炸了。這一點很多人估計都深有體會。

        也許有的朋友會認為一個IRFP460,20A/500V的MOSFET,再加上SGH40N60UFD 40A/600V的IGBT應該足以防止爆炸的發生,但實際情況卻是,帶載之後突然加負載和撤銷負載,很可能就炸機了。通過不斷的實踐後發現,其實隻要遵循特定的規律,完全可以防止炸機的發生。就是采用峰值電流保護的措施就能讓IGBT不會炸。

       深夜福利导航將這個問題看出幾個部分來解決:
1,驅動電路;
2,電流采集電流;
3,保護機製;

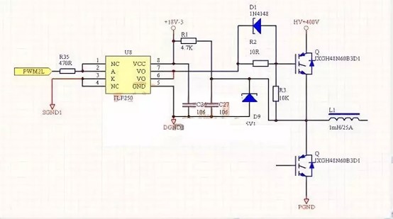
一、驅動電路
        這次采用的IGBT為IXYS的,IXGH48N60B3D1,詳細規格書如下:IXGH48N60B3D1
        驅動電路如下:
圖片
       這是一個非常典型的應用電路,完全可以用於IGBT或者MOSFET,但是也有些不一樣的地方。
      1,有負壓產生電路,
      2,隔離驅動,
      3,單獨電源供電。
       首先深夜福利导航來總體看看,這個電路沒有保護,用在逆變上100%炸,但是深夜福利导航可以將這個電路的實質摸清楚。

先講講重點:
       1:驅動電阻R2,這個在驅動裏頭非常重要,圖上還有D1配合關閉的時候,讓IGBT的CGE快速的放電,實際上看需要,這個D1也可以不要,也可以在D1回路裏頭串聯一個電阻做0FF關閉時候的柵極電阻。
       下麵發幾個波形照片,不同的柵極電阻,和高壓HV+400V共同產生作用的時候,上下2個IGBT柵極的實際情況。
 
圖片
       上麵的圖,是在取消負壓的時候,上下2管之間的柵極波形,柵極電阻都是在10R情況下。
       上麵的圖是在不加DC400V情況下測量2管G極波形,下圖是在DC400V情況下,2管的柵極波形。
       為何第二個圖會有一個尖峰呢。這個要從IGBT的內部情況說起,簡單來說,IGBT的GE上有一個寄生的電容,它和另外的CGC一個寄生電容共同組成一個水池子,那就是QG,其實這個和MOSFET也很像的。
       那麽在來看看為何400V加上去,就會在下管上的G級上產生尖峰。借花獻佛,抓個圖片來說明:
圖片
       如上圖所示,當上官開通的時候,此時是截止的,由於上官開通的時候,這個時候要引入DV/DT的概念,這個比較抽象,先不管它,簡單通俗的說就是上管開通的時候,上管等效為直通了,+DC400V電壓立馬加入到下管的C級上,這麽高的電壓立刻從IGBT的寄生電容上通過產生一個感應電流,這個感應電流上圖有公式計算,這個電流在RG電阻和驅動內阻的共同作用下,在下管的柵極上構成一個尖峰電壓,如上麵那個示波器的截圖所示。到目前為止,沒有引入米勒電容的概念,理解了這些,然後對著規格書一看,米勒電容是什麽,對電路有何影響,就容易理解多了。

       這個尖峰有許多壞處,從上麵示波器截圖可以看出來,在尖峰時刻,下管實際上已經到7V電壓了,也就是說,在尖峰的這個時間段內,上下2個管子是共同導通的。下管的導通時間短,但是由於有TON的時間關係在裏麵,所以這個電流不會太大。管子不會炸,但是會發熱,隨著傳輸的功率越大,這個情況會更加嚴重,大大影響效率。
 
二、電流采集電路
       說到這一步,就是離保護不遠了,我的經驗就是電流采集速度要很快,這樣才能在過流或短路的時候迅速告訴後麵的電路->,這裏出問題了。讓IGBT迅速安全的關閉。

       這個電路該如何實現呢?對於逆變電路,深夜福利导航可以直接用電阻采樣,也可以用VCE管壓降探測方式。管壓降探測這個論壇裏有多次討論出現過,但是都沒有一個真正能用,真正實際應用過,測試過的電路(專用驅動芯片例外),這是因為每種實際應用的參數大不一樣,比如IGBT參數不同,需要調整的參數很多,需要一定的經驗做調整。

        深夜福利导航可以從最簡單的方式入手,采用電阻檢測這個電流,短路來了,可以在電阻上產生壓降,用比較器和這個電壓進行比較,得出最終是否有過流或者短路信號。

        用這個圖就可以了,因為原理非常簡單,就一個比較的作用,大家實現起來會非常容易,沒有多少參數可以調整的。
 
圖片

      上圖是采樣H橋對地的電流,舉個例子:如果IGBT是40A,深夜福利导航可以采取2倍左右的峰值電流,也就是80A,對應上圖,RS為0.01R,如果流入超過80A脈衝電流那麽在該電阻上產生0.01R*80A=0.8V電壓,此電壓經過R11,C11消隱之後到比較器的+端,與來自-端的基準電壓相比較,圖上的-端參考電阻設置不對,實際中請另外計算,本例可以分別采用5.1K和1K電阻分壓變成0.81V左右到-端,此時如果采樣電阻RS上的電壓超過0.8V以上,比較器立即翻轉,輸出SD 5V電平到外部的電路中。這個變化的電平信號就是深夜福利导航後麵接下來需要使用的是否短路過流的信號了。

      有了這個信號了,那深夜福利导航如何關閉IGBT呢?深夜福利导航可以看情形是否采取軟關閉,也可以采取直接硬關閉。
      采取軟關閉,可以有效防止在關閉的瞬間造成電路的電壓升高的情況,關閉特性非常軟,很溫柔,非常適合於高壓大功率的驅動電路。
      如果采取硬關閉,可能會造成高壓DC上的電壓過衝,比如第一圖中的DC400V高壓可能變成瞬間變成DC600V也說不定,當時我看一些資料上的記載的時候,非常難以理解:關就關了嘛,高壓難道還自己升上去了?實際情況卻是真實存在的。

      如果大家難以理解,可以做個試驗,家裏有水塔的,最清楚,水塔在很高的樓上,水龍頭在一樓,打開水龍頭,水留下來了,然後用極快的速度關閉這個水龍頭,你會聽到水管子有響聲,連水管子都會要震動一下(不知道說的對不對,請高手指正,在此引入水龍頭這個例子還得感謝我讀書的時候,老師看深夜福利导航太笨了,講三極管特性原理的時候打的比喻,在此我要感謝他),IGBT在橋電路的原理同樣如此。在IGBT嚴重短路的時候,如果立馬硬關閉IGBT,輕則隻是會在母線上造成過衝的感應電壓(至於為何會過衝可以查相關資料,很多資料都說到了),管子能抗過去,比如你在直流高壓母線上並聯了非常好的吸收電容,有多重吸收電路等等……

      重則,管子關閉的時候會失效,關了也沒有用,IGBT還是會被過衝電壓擊穿短路,而且這個短路是沒有辦法恢複的,會立即損壞非常多的電路。有時候沒有過壓也能引起這種現象,這個失效的原理具體模型本人未知,但是可以想象的是可能是由於管子相關的其他寄生電容和米勒電容共同引起失效的,或者是由於在過流,短路信號發生時候,IGBT已經發生了擎柱效應就算去關,關也關不死了。

      還有第三種方式,是叫做:二級關閉,這種方式簡單來說,就是檢測到了短路,過流信號,PWM此時這個脈衝並沒有打算軟關閉或直接關閉,而是立即將此時刻對應的VGE驅動脈衝電壓降低到8V左右以此來判斷是否還是在過流或短路區域,如果還是,繼續沿用這個8V的驅動,一直到設定的時間,比如多個個us還是這樣就會立即關了,如果是,PWM將會恢複正常。這種方式一般可能見到不多,所以深夜福利导航不做深入研究。

      理解了這些,深夜福利导航可以看情況來具體采用那些關閉的方式,一般在2KW級別中,DC380V內,直接采取硬關閉已經可以滿足要求了,隻需要在H橋上並聯吸收特性良好的一個電容,就可以用600V的IGBT了。

      關鍵的一點就是檢測時候要快速,檢測之後要關閉快速,隻有做到了快,IGBT就不會燒。


返回列表
 網站地圖深夜APP直播间直播免费看 深夜免费视频 深夜福利影院 蜜桃视频下载 九九视频在线观看蜜桃 草莓APP污在线观看 香蕉视频首页 硬汉视频下载官网 美女黄色APP 91免费版视频