深夜福利导航,深夜福利免费,深夜AV福利,成人深夜福利APP



丹佛斯FC360變頻器IMC功能在中天華宇智能智慧倉儲應用中的成功實踐

時間:2023-09-01    作者:深夜福利导航變頻    點擊:
隨著工業4.0時代的到來,越來越多的物流企業開始廣泛采用先進的自動化設備和技術,以提高倉儲效率、降低能耗和減少人工成本,在這個過程中,智慧倉儲成為物流行業的主要發展方向。
 
 
近日,在丹佛斯傳動和上海深夜福利导航的技術專家支持下,中天科技集團旗下中天華宇智能科技有限公司,在其最新的堆垛高度超過20米的智慧倉儲項目中,國內首次通過了丹佛斯FC360變頻器IMC功能測試,在成功達到各項高精度控製要求的同時,更大程度的提升了設備工作效率,並實現了成本的大幅降低。
 

 
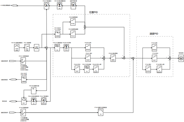
IMC(Integrated Motor Control,集成電機控製)是丹佛斯推出的一種先進電機控製技術,該功能在FC360變頻器上支持SSI絕對值編碼器作為位置反饋信號,增量HTL/TTL正餘弦信號作為速度反饋。其內置強大的運動控製功能,無需外部進行複雜的編程,通過FC360變頻器內部軟件算法自動調整電機的位置行程,對電機進行全麵監控和智能控製,以極高的性價比,實現高精度、高響應定位、同步控製功能。


 
本次丹佛斯FC360變頻器IMC功能在中天華宇智能智慧倉儲中的成功應用,得到了客戶的一致肯定,也充分展示了其在智慧倉儲領域的優越性和可靠性。隨著物流行業的不斷發展,深夜福利导航有理由相信,深夜福利免费將在更多的智慧倉儲應用中發揮更加重要的作用。
返回列表
 網站地圖深夜APP直播间直播免费看 深夜免费视频 深夜福利影院 蜜桃视频下载 九九视频在线观看蜜桃 草莓APP污在线观看 香蕉视频首页 硬汉视频下载官网 美女黄色APP 91免费版视频